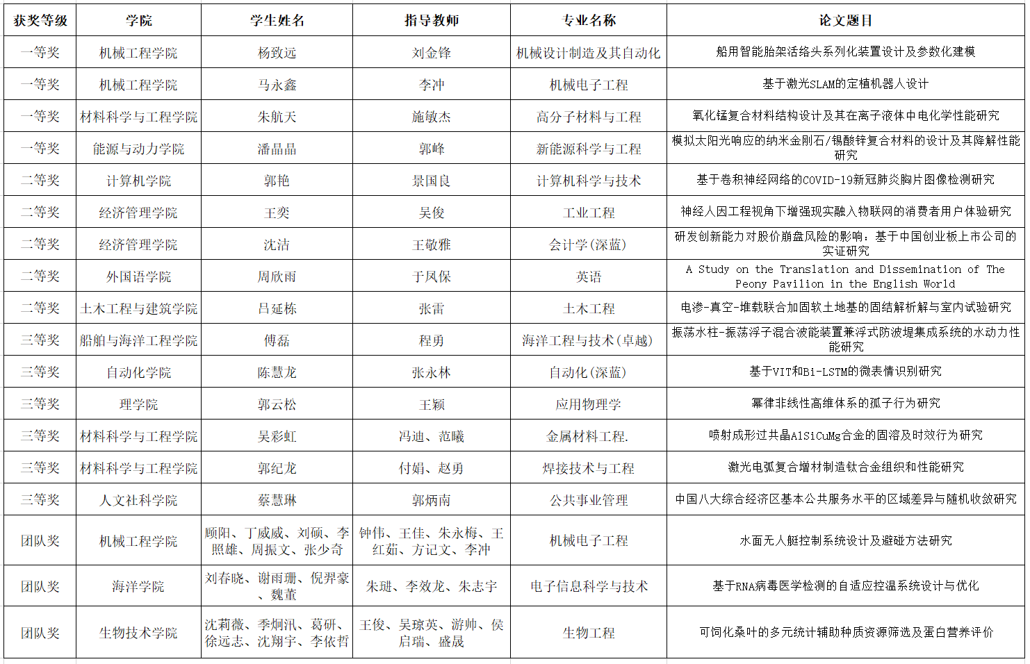
7月21日,江蘇省教育廳發布2022年度江蘇省普通高校本專科優秀畢業設計(論文)評選結果公示,我校喜獲一等獎4項、二等獎5項、三等獎6項以及團隊優秀畢業設計(論文)3項,其中一等獎獲獎數并列江蘇高校第三。

據悉,本次評選是在各高校擇優推薦基礎上,經省教育評估院組織專家評審、省教育廳審定,全省共評選出本專科獲獎優秀畢業設計(論文)1033項、團隊優秀畢業設計(論文)193項。其中一等獎112項(本科73項,高職39項);二等獎280項(本科187項,高職93項);三等獎641項(本科428項,高職213項);團隊193項(本科104項,高職89項)。
學校高度重視本科畢業設計(論文)工作,建立激勵機制、修訂管理文件,嚴格工作標準、優化工作流程、強化過程管理、嚴把論文質量,形成了學校、學院、指導教師三級聯動的畢業設計(論文)質量保障體系。

